|
产品型号: iR-ADV 6575 iR-ADV 6565 iR-ADV 6555 iR-ADV 6275 iR-ADV 6265 iR-ADV 6255 iR-ADV 6075 iR-ADV 6065 iR-ADV 6055 故障现象: 对策解决图像浅,或白带的图像 输出图像浅或有白色条纹区域较大。 下面样张是出现白带现象的样张,箭头是出纸方向。
[样张1]
[样张2] 故障原因: 当搅拌板[1]与容器接触时,作用力集中到凸台的底座上,凸台与20T 齿轮[2]连接。重复的作用力可能导致搅拌棒断裂,墨粉不再搅拌或未供应,导致上述现象。如下图所示为20T 齿轮与搅拌杆、普通搅拌杆[3]及破碎搅拌杆[4]的照片。
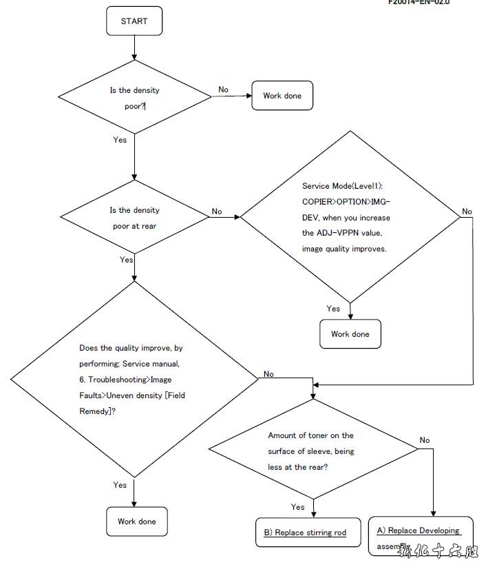
维修工作 当发生以上故障时,参考以下步骤操作。 1.维修模式(Level1):COPIER > TEST > PG,设置数值为3 进行测试打印。 2.检查打印样张,按照下面的流程图确定采取的对策。 图[A]是在背面形成白色条带的打印样本[A]。箭头表示送纸方向。
3.准备并更换新型号的搅拌杆(FL3-2163-010)零件。 1) 参考维修手册拆下显影器组件。 2) 拆下4 颗螺丝,并取下盖子,下图所示。
[参考] 取下盖子,将凸台[a]从孔中移开,然后将盖子滑向方向。
3) 使用真空吸尘器清除显影组件中剩余的墨粉。 4) 取下3 颗螺丝,然后从凸台上取下滚轮偏置板[1][a],从显影组件侧面取下金属板[2]。
[注意]在安装金属薄板时,要确保滚子偏压板与凸台的配合正确。 [A]定位销偏压板位置安装正确,[B]定位销偏压板安装不到位。
5) 拆下2 颗螺丝拆下金属板[1]。
[参考]在安装金属薄板时,一定要确保突出物(凸出物)到外面固定它。 6) 拉出20T 齿轮[1]。
7) 在20T 齿轮中可能存在调色剂或搅拌棒断裂部分片状物。将中心孔向下设置,并多次敲击桌子上的齿轮以清理20T 齿轮。
8) 取出显影器中的搅拌杆[1]。 [参考] 下图显示搅拌棒[1]的正常状态。请注意,即使搅拌棒[1]分离是正常状态,旧类型的搅拌棒应更换为新类型。
从取出的搅拌棒上拆下压缩弹簧[2],安装在新型的搅拌棒上(FL3-2163-010)。 9) 将显影器中的第一搅拌棒[1]与第三搅拌棒[2]面对面。
10) 当安装新型的搅拌棒(FL3-2163-010)时,请确保搅拌部分位于下方。 [参考] 下面是开发装配的截面图。检查所有3 根棒的搅拌部件的方向,并安装在正确的位置,如下图所示。
11) 安装分离的20T 齿轮[1](工序B-6),使其开口位于垂直位置。另外,要确保安装在10)步骤中的搅拌棒的凸台[a]与20T 齿轮[1]孔的中间位置相吻合。
12) 从步骤5)倒叙重新安装零件。 工厂对策 将显影器中的第二、搅拌棒改为新型搅拌棒,加强了其凸台的基础。图[A]为旧型凸台底座,[B]为新型搅拌杆凸台。
|
36
0
版权声明:
相关侵权、举报、投诉及建议等,请发 E-mail:weixiuwang68@qq.com


















