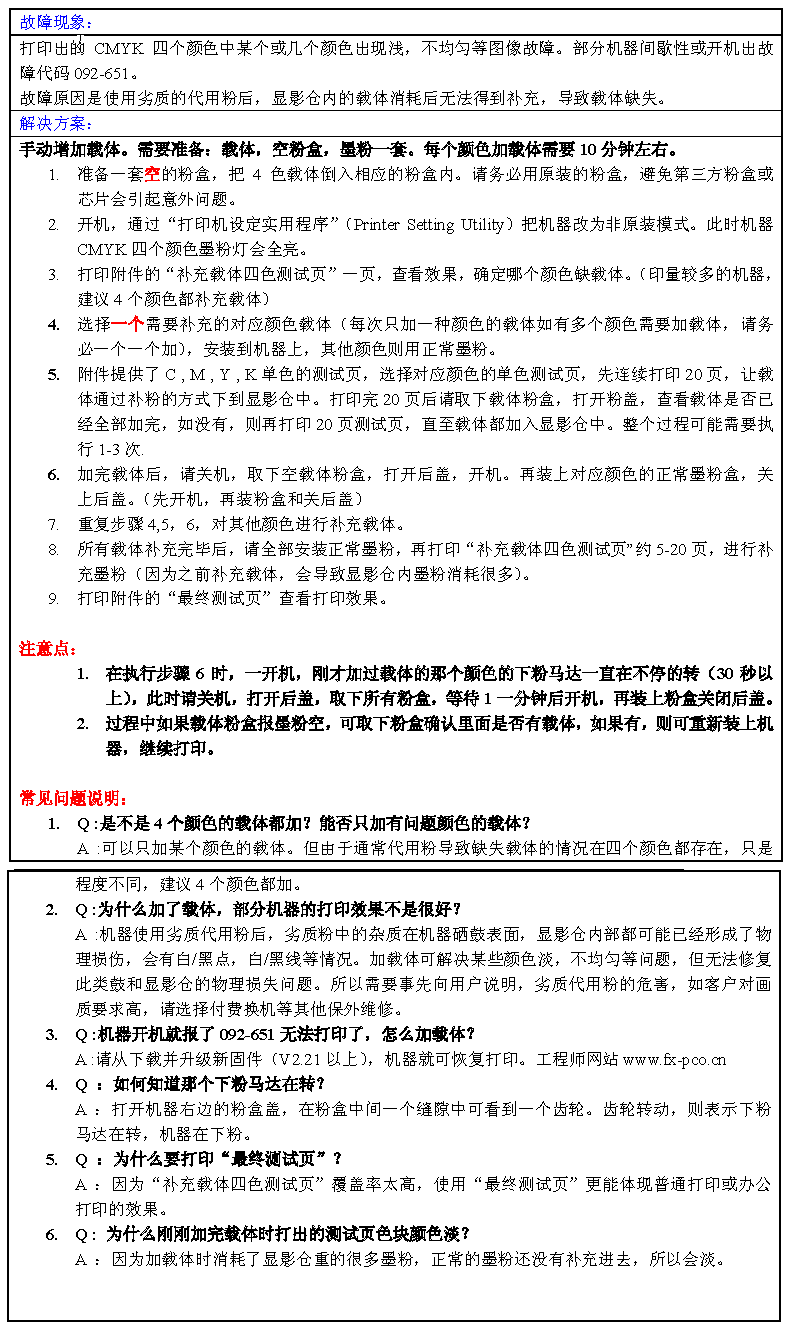
|
施乐CP115 w,CP116 w,CP118 w,CP119 w,CM115 w,CM118 w出现代码092-651-解决方案 附录:
由于使用劣质粉导致载体缺失,容易引起副本淡甚至092-651 故障代码,可以通过增加载体的方法进行维修,以下介绍增加载体的方法: 解决方案: 步骤如下: 1. 准备一个空的墨粉盒,将载体倒入该空墨粉盒中,然后将装有载体的粉盒装入机器上; 2. 进入诊断模式(按住上下键,同时开机),面板显示CE Mod,松开上下键 3. 按OK 键,选择printer, 4. 按下键,面板显示IOT Diag 5.向下键,直到Digital Output,按Ok 键,面板显示DO-0 Ready 6. 按上下键,找到DO-01 Ready,然后按OK 键,面板显示DO-01 EXEC,这时主马达开始旋转 7 . 按上下键,找到DO-10 Ready,然后按OK 键,面板显示DO-10 EXEC,黄色下粉马达转 8. 待下粉马达和主马达同时旋转约2 分钟,使载体全部加入显影仓,按返停止键,马达停止旋转; 9. 重复步骤5,6,7,对其他颜色加载体。 备注:彩机有四个粉,DO-10 为Y 色;DO-12 为M 色;DO-14 为C 色;DO-16 为K 色;
故障现象: 由于使用劣质粉导致载体缺失,容易引起副本淡甚至092-651 故障代码,可以通过增加载体的方法进行维修,以下介绍增加载体的方法: 解决方案: 步骤如下: 需要准备一个CP105b 的维修工具,安装到机器上。 编号:105T92661-S,名称:092-661 修复工具。 1. 准备一个空的墨粉盒,将载体倒入该空墨粉盒中,然后将装有载体的粉盒装入机器; 2. 进入诊断模式(按住上下键开机),面板显示Service Mode,松开上下键,(密码两次向下键); 3. 依次按 Ok 键--向下键,面板显示Engine Diag; 4. 依次按 Ok 键--向下键,面板显示Motor Test; 5. 按 Ok 键,面板显示“Main Motor” (主马达全速),按“OK”键, 机器亮黄红灯,马达未旋转; 6. 按向上键,找到“24V ON”,,然后按“OK”键,主马达开始旋转; 7. 按向上键,找到“Yellow Toner Motor”, 按“Ok”键,黄色下粉马达开始旋转。待下粉马 达和主马达同时旋转约2 分钟,使载体全部加入显影仓,按“菜单”键,马达停止旋转; 8. 其他颜色载体类似操作流程;完成后关机。 9. 复原主板。
链接:https://pan.baidu.com/s/1MeQXR1EpyV_hxmuIp7aLwA 提取码:57jm |
34
0
版权声明:
相关侵权、举报、投诉及建议等,请发 E-mail:weixiuwang68@qq.com
