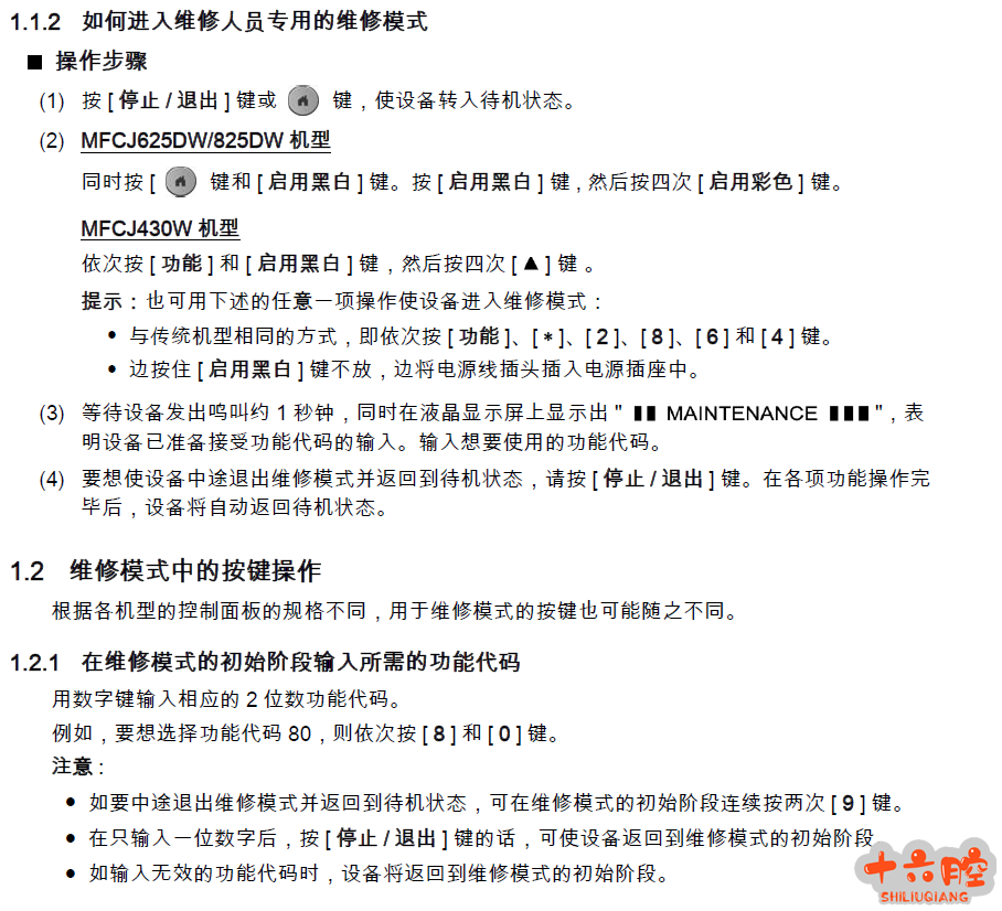
|
兄弟MFC J825DW_625DW_J430W出现废墨回收盒已满,无法打印46清零 46 抽吸计数值或冲洗计数值超出其上限 墨水回收盒或冲洗盒中已充满墨水 以下图片为维修模式的进入方法:两种
重置抽吸计数值和冲洗计数值 (1) 按照下列步骤将设备切换到维修模式。 (2) 在维修模式的初始阶段依次按[ 8 ] 和 [ 0 ] 键。 (3) 按[ 启用黑白] 键数次直到抽吸( 或冲洗) 计数值出现在液晶显示屏上。
(4) 依次按[ 2 ]、[ 7 ]、[ 8 ] 和[ 3 ] 键重置抽吸( 或冲洗) 计数值。 (5) 按[ 停止/ 退出] 键返回到维修模式初始阶段。 (6) 按[ 9 ] 键两次退出维修模式。 提示:为防止墨水从墨水回收盒和冲洗盒外溢,本设备将自生产以来的全部抽吸和冲洗运作分别予以计数。例如,一次初始抽吸就会使计数值增加537。 当抽吸计数值和冲洗计数值分别接近 10750 和 660336587 时,液晶显示屏上会出现 " 设备故障46 ",并禁止再次进行抽吸或冲洗运作。请同时更换墨水回收盒和冲洗盒,然后按上述步骤重置其计数值。 |
38
0
版权声明:
相关侵权、举报、投诉及建议等,请发 E-mail:weixiuwang68@qq.com

